
Положение о порядке и основании зачисления, перевода и отчисления обучающихся в МАУ ДО СШ
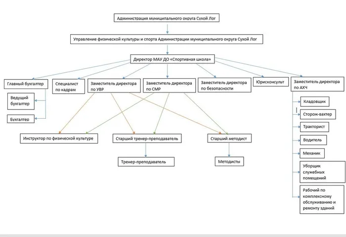
Структура и органы управления образовательной организацией
Документы
Структурные подразделения образовательной организации
Структурные подразделения отсутствуют
Управление Спортивной школой осуществляется в соответствии с законодательством Российской Федерации, Свердловской области, настоящим Уставом, строится на принципах единоначалия и коллегиальности, обеспечивающих государственно-общественный характер управления МАУ ДО СШ.
Единоличным исполнительным органом МАУ ДО СШ является директор Спортивной школы, который осуществляет текущее руководство деятельностью МАУ ДО СШ.
Директор
Привалова Ирина Александровна
раб.тел. 8(343 73) 4-02-27;
E-mail: dushslog@yandex.ru
Заместитель директора по учебно-воспитательной работе:
Кабанова Ксения Викторовна
раб. тел. 8(343 73) 3-57-25;
E-mail: dushslog@yandex.ru
Заместитель директора по безопасности:
Панов Андрей Николаевич
раб.тел: 8(343 73) 3-22-69
E-mail: dushslog@yandex.ru
Заместитель директора по административно-хозяйственной части:
Процких Олег Вячеславович
раб. тел: 8(343 73) 4-44-18
E-mail: dushslog@yandex.ru
Заместитель директора по спортивно-массовой работе:
Назин Сергей Валерьевич
раб.тел: 8(343 73) 3-57-25;
E-mail: dushslog@yandex.ru
Методический кабинет:
раб.тел: 8(343 73) 3-57-25;
E-mail: dushslog@yandex.ru
Старший методист - Алёшин Леонид Владимирович
Методисты: Майорова Анастасия Алексеевна
Корчинская Дарья Викторовна
Бухгалтерия:
раб.тел. 8(343 73) 3-22-69;
E-mail: dushslog@yandex.ru
Главный бухгалтер - Глызина Наталья Ивановна
Ведущий бухгалтер - Огородникова Татьяна Андреевна
Бухгалтер - Залесова Татьяна Анатольевна
Органы управления образовательной организации
Наблюдательный совет
|
ФИО руководителя органа управления |
Верховых Евгений Александрович |
|
Должность |
Представитель общественности (И.о.директора МКУ «Центр развития физической культуры и спорта городского округа Сухой Лог») |
|
Место нахождения |
г. Сухой Лог, ул. Юбилейная, д. 23Б |
|
|
--- |
Положение о наблюдательном совете
Педагогический совет
|
ФИО руководителя органа управления |
Привалова Ирина Александровна |
|
Должность |
Директор МАУ ДО СШ |
|
Место нахождения |
г. Сухой Лог, ул. Юбилейная, д. 23Б |
|
|
Dushslog@yandex.ru |
Положение о педагогическом совете
Общее собрание работников Спортивной Школы
|
ФИО руководителя органа управления |
Привалова Ирина Александровна |
|
Должность |
Директор МАУ ДО СШ |
|
Место нахождения |
г. Сухой Лог, ул. Юбилейная, д. 23Б |
|
|
Dushslog@yandex.ru |
Положение об общем собрании работников
Совет обучающихся
|
ФИО руководителя органа управления |
Трефилов Матвей Сергеевич |
|
Должность |
Обучающийся |
|
Место нахождения |
г. Сухой Лог, ул. Юбилейная, д. 23Б |
|
|
Dushslog@yandex.ru |
Положение о Совете обучающихся
Совет родителей
|
ФИО руководителя органа управления |
Мелкозерова Юлия Владимировна |
|
Должность |
Родитель обучающихся |
|
Место нахождения |
г. Сухой Лог, ул. Юбилейная, д. 23Б |
|
|
Dushslog@yandex.ru |
Положение о Совете родителей
Управляющий совет
|
ФИО руководителя органа управления |
Александров Игорь Исаевич |
|
Должность |
Родитель обучающихся |
|
Место нахождения |
г. Сухой Лог, ул. Юбилейная, д. 23Б |
|
|
Dushslog@yandex.ru |
Положение об Управляющем Совете
Совет трудового коллектива
|
ФИО руководителя органа управления |
Давыдов Денис Андреевич |
|
Должность |
Старший тренер-преподаватель |
|
Место нахождения |
г. Сухой Лог, ул. Юбилейная, д. 23Б |
|
|
Dushslog@yandex.ru |
Предписания органов, осуществляющих государственный контроль (надзор) в сфере образования, отчеты об исполнении таких предписаний (при наличии)
В МАУ ДО СШ, предписания органов, осуществляющих государственный контроль (надзор) в сфере физической культуры и спорта – отсутствуют
Локальные нормативные акты
Правила приема обучающихся (воспитанников)
Режим занятий обучающихся (воспитанников)
Расписание занятий на 01.11.2025
Формы, периодичность и порядок текущего контроля успеваемости и промежуточной аттестации обучающихся (воспитанников)
Порядок и основания перевода, отчисления и восстановления обучающихся (воспитанников)
Порядок оформления возникновения, приостановления и прекращения отношений между образовательной организацией и обучающимися (воспитанниками) и (или) родителями (законными представителями) несовершеннолетних
Иные локальные акты
Дополнительные документы
Для просмотра дополнительных документов организации необходимо перейти в раздел